| নং | শিরোনাম | সেবার ধাপ | কার্যকলাপ |
|---|---|---|---|
| | |||
| ১ | মৎস্য পুনর্বাসন ও উপকরন বিতরন। | দেখুন | |
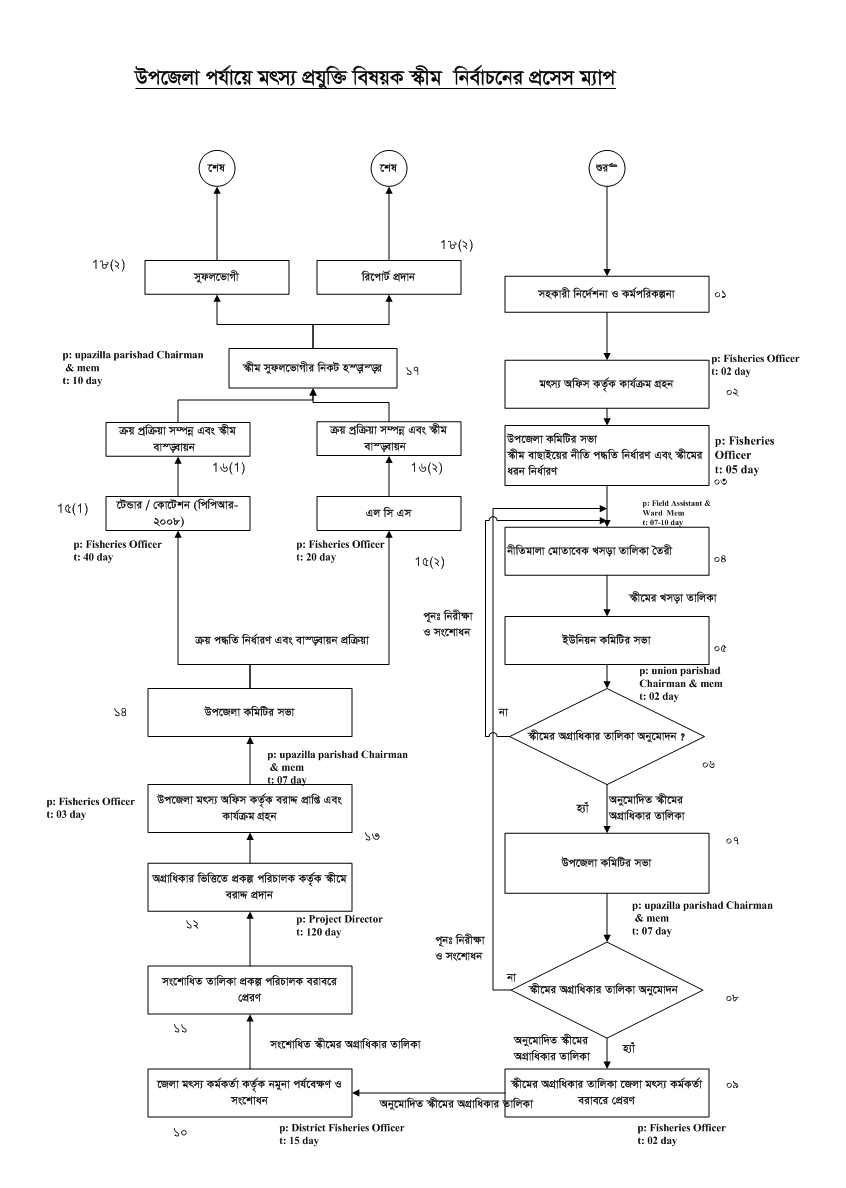
| ২ | মৎস্য প্রযুক্তি বিষয়ক স্কীম নির্বাচন। | দেখুন | |
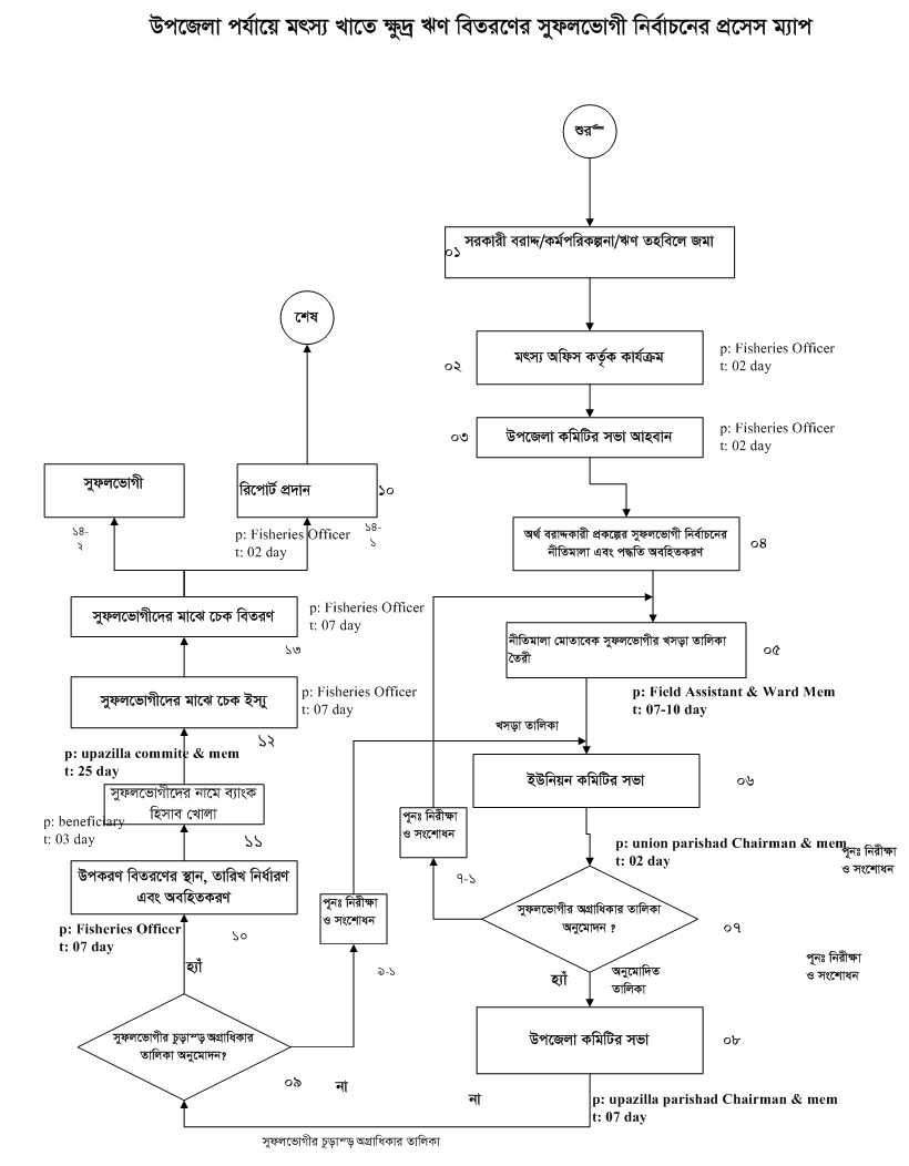
| ৩ | মৎস্য খাতে ক্ষুদ্র ঋণ বিতরন। | দেখুন | |
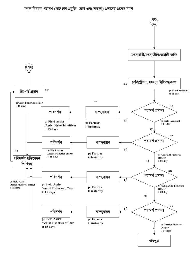
| ৪ | মৎস্য বিষয়ক পরামর্শ (মাছ চাষ প্রযুক্তি, রোগ এবং সমস্যা) প্রদান। | দেখুন | |
| ৫ | মৎস্য হ্যাচারী নিবন্ধন প্রক্রিয়া | দেখুন | |
| ৬ | মৎস্যজাত পন্যের স্বাস্থকরত্ব সনদ প্রদান প্রক্রিয়া | দেখুন | |
| ৭ | মাছ চাষ বিষয়ক প্রশিক্ষণ প্রদান | দেখুন | |
| ৮ | মৎস্য খাদ্য বিক্রয়ের লাইসেন্স প্রক্রিয়া | দেখুন | |
| ৯ | মৎস্য ও চিংড়ি খামার নিবন্ধন প্রক্রিয়া | দেখুন | |
| ১০ | বরফ কল নিবন্ধন প্রক্রিয়া | দেখুন |